中国政府网
|
宁夏政府网
|
石嘴山市政府网
简
|
繁
|
登录个人中心
无障碍浏览
|
长者版
网站首页
政府信息公开
政策
政府信息公开指南
政府信息公开制度
法定主动公开内容
政府信息公开年报
网上办事
个人办事
法人办事
部门办事
热门服务
互动交流
书记信箱
县长信箱
人民议政
调查问卷
意见征集
在线访谈
活力平罗
平罗概况
全域旅游
招商引资
特色产业
首页
>
专题聚焦
>
已归档专题
>
讲政治 转作风 强责任 抓落实【归档】
>
【工作监督】【归档】
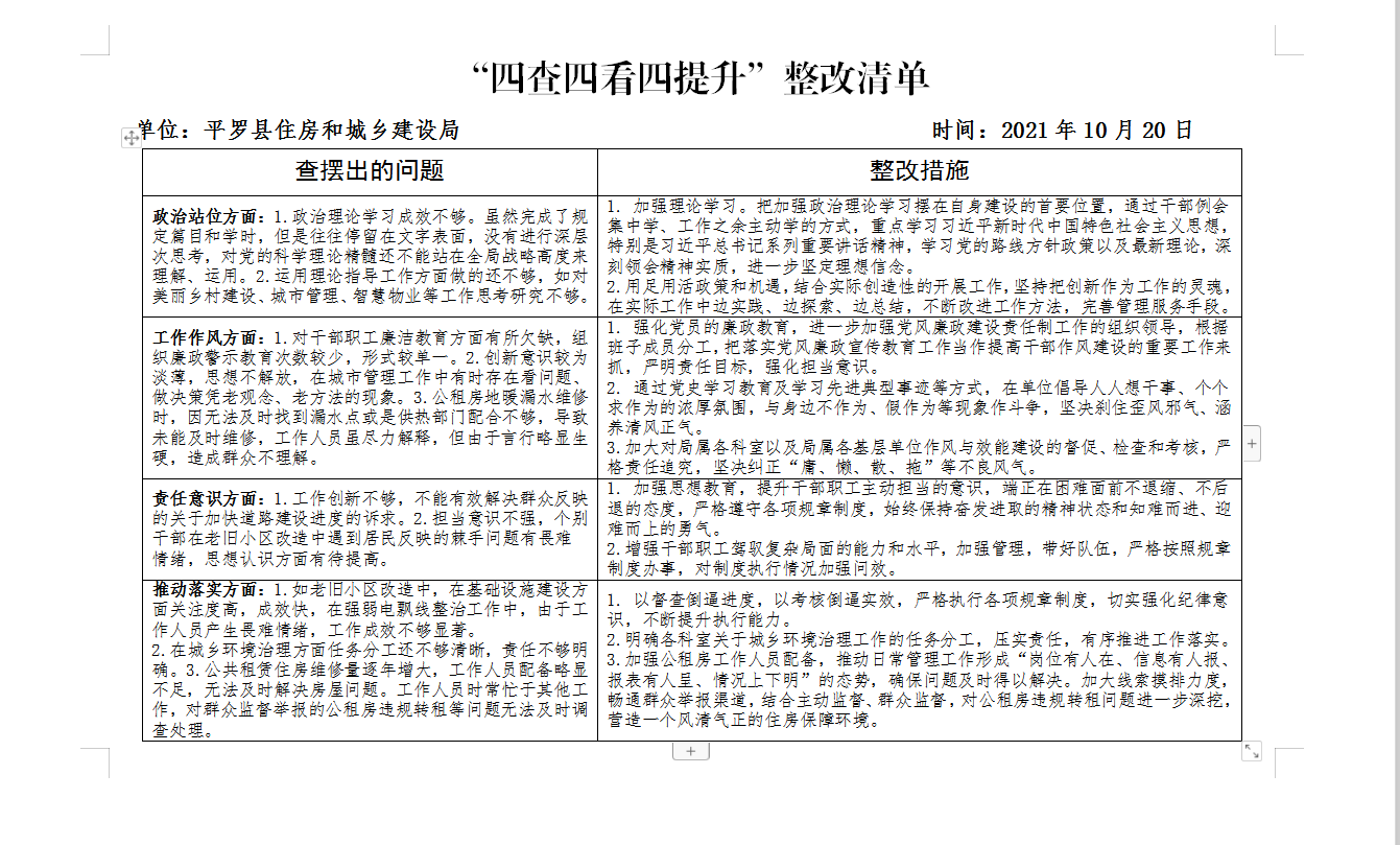
平罗县住房和城乡建设局“四查四看四提升”三个清单
时间:2021-11-26
来源:平罗县讲政治转作风强责任抓落实主题活动领导小组办公室
字号:
大
中
小
分享:
用微信扫描二维码
分享至好友和朋友圈
×
扫一扫在手机上查看当前页面
回到首页
新媒体矩阵
政务微博
政务微信
返回顶部