国家网络安全宣传周|这些网络安全知识要牢记!

时间:2024-09-09
来源:网信石嘴山
字号:

用微信扫描二维码
分享至好友和朋友圈

×

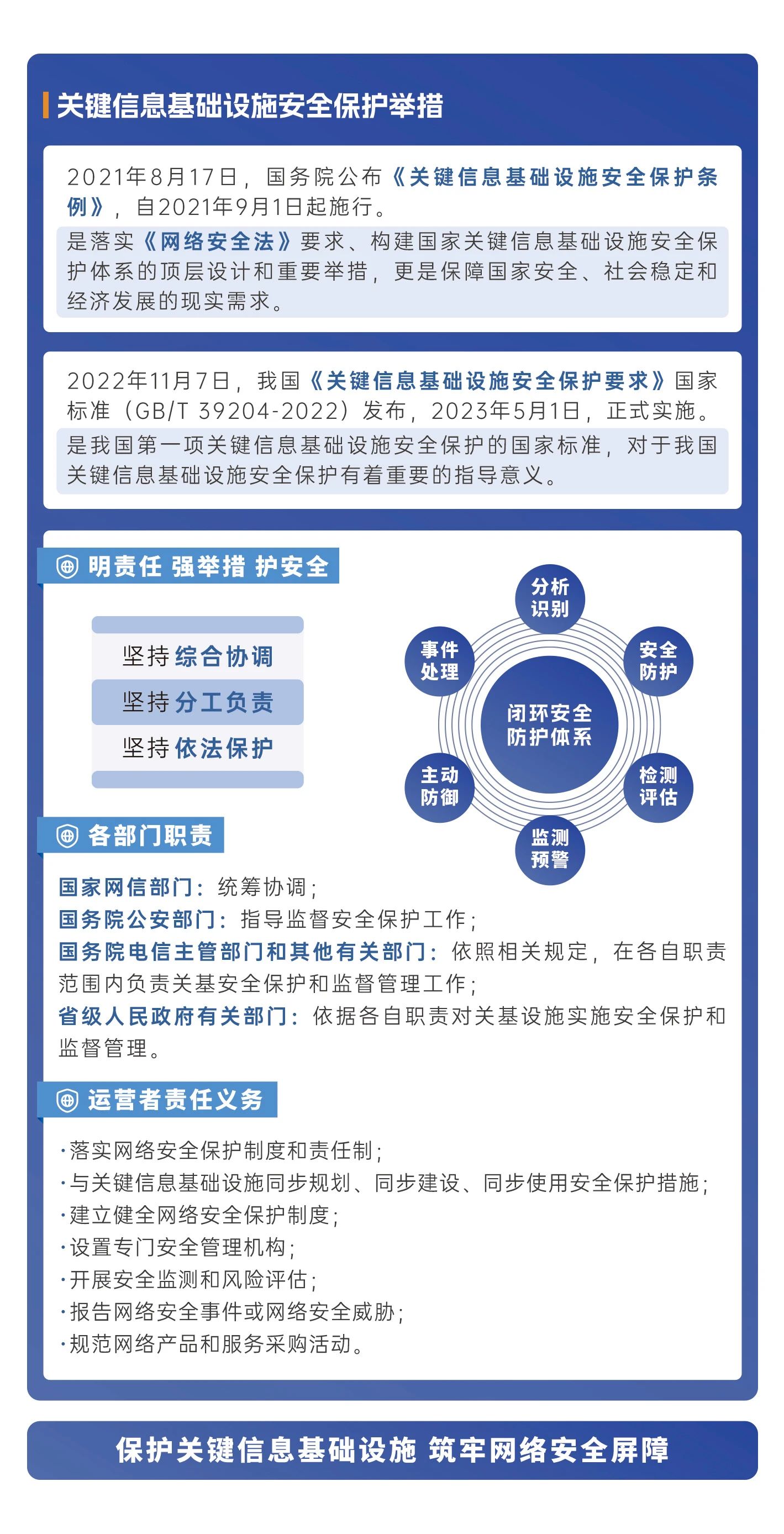
安全上网,谨防“陷阱”

带您几张图读懂

这份网络安全知识宣传手册!

⬇ ⬇ ⬇


扫一扫在手机上查看当前页面