【疫情防控】平罗县常态化疫情防控核酸采样公告
广大居民朋友:
为进一步提高防控工作科学性和精准性。按照国家第九版防控方案要求,为全面落实二十条,执行好“新十条”优化措施,结合我县实际,现就各类人群核酸检测有关政策及要求进一步明确如下:
一、应检尽检人群范围及检测要求
1.定点医疗机构和普通医疗机构发热门诊医务人员;(行业主管部门:卫生健康局,联系电话:6666009)
检测要求:以上人员每天一次核酸检测;
2.进口冷链食品储存加工企业一线人员;(行业主管部门:市场监督管理局,联系电话:3816000)
检测要求:以上人员作业期间每天一次核酸检测
3.邮政、快递、外卖从业人员;(行业主管部门:商务投资促进局,联系电话:6095059)
4.普通医疗机构除发热门诊以外的工作人员;(行业主管部门:卫生健康局,联系电话:6666009)
5.交通运输服务从业人员(公交、客运、出租车等交通工具);(行业主管部门:交通运输管理局,联系电话:6095345)
6.大型商场、超市工作人员(新华百货、新百联超市、阳光超市);(行业主管部门:商务投资促进局,联系电话:6095059)
检测要求:以上人群每周2次核酸检测
以上6类应检尽检重点人群,持行业主管部门发放的有效重点行业从业人员核酸采集卡(盖章有效),到就近的核酸采样点进行免费核酸检测。
二、愿检尽检人群范围及检测要求
除6类应检尽检人群外的其他人群,全部属于愿检尽检人群,实行个人自愿检测,检测费用由个人自行承担。愿检尽检人群可到就近的核酸采样点进行核酸采集,一律实行单人单管采样,收费标准为16元/人。
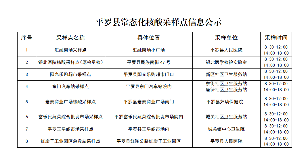
阳性出舱人员持《出院小结》和《解除集中隔离医学证明》可到宏泰商业广场采样点采集。为满足各类人群的核酸检测需求,平罗县现启用8个固定核酸采样点(具体名单附后)。
注意事项:有核酸检测需求的人员,请提前下载“我的宁夏”APP准备好本人健康融合码;采样期间保持1米线距离;全程佩戴医用防护口罩;接种新冠疫苗后48小时内不得采核酸。
平罗县应对新冠肺炎疫情防控指挥部办公室
2022年12月11日

扫一扫在手机上查看当前页面



